近日,药物化学学科国际顶级期刊《Journal of Medicinal Chemistry》(IF = 6.8)在线发表了金年会jinnianhuicom翟鑫教授课题组在ATX抑制剂治疗肺纤维化领域的新进展。文章题目为“Discovery of Novel 4,5,6,7-tetrahydro-7H-pyrazolo[3,4-c]pyridin-7-one Derivatives as Orally Efficacious ATX Allosteric Inhibitors for the Treatment of Pulmonary Fibrosis”。
肺纤维化(PF),是一种进行性、致命性的肺部疾病,且目前缺乏有效的治疗手段。自分泌运动因子(ATX)催化溶血磷脂酰胆碱(LPC)水解为具有生物活性的溶血磷脂酸(LPA)并释放出胆碱的过程在肺纤维化的发生和发展过程中发挥着重要作用。在该研究中,翟鑫教授团队以处于II期临床研究的ATX抑制剂PAT-409为先导化合物,运用局部修饰和骨架跃迁等策略,结合计算机辅助药物设计,获得了一系列以4,5,6,7-四氢-7H-吡唑并[3,4-c]哌啶-7-酮为核心骨架的新型ATX变构抑制剂。经过活性筛选后,得到了对ATX表现出强效抑制活性的优选化合物31和35,,IC50分别为2.8 nM和0.7 nM。QikProp计算结果显示,这两个化合物均具有良好的ADMET特性(#star = 0)。

化合物31和35能显著抑制TGF-β1诱导的细胞迁移,并降低纤维化相关的基因(α-SMA、COL1A1、FN)的表达和良好的代谢稳定性(t1/2 > 96 min, CLint < 14.5 µL/min/mg)。

图2. 部分体外药理实验结果和体内药动学实验结果。(A)化合物31和35显著抑制TGF-β1诱导的细胞迁移;(B)化合物31和35降低纤维化相关的基因的表达;(C)肝微粒体和药动学实验结果
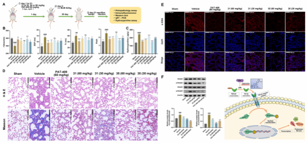
体内药效学研究表明,化合物31和35以60 mg/kg剂量给药能够显著抑制博来霉素诱导的肺纤维化发展。分子机制研究表明,化合物35能有效降低肺组织中p-Smad2和p-Smad3的上调,证实其通过调节TGF-β/Smad信号通路来发挥抗肺纤维化作用。同时,化合物35表现出良好的药代动力学性质和安全性。

金年会jinnianhuicom2021级药物化学专业博士研究生马德翊和博士后谭泽晖为文章共同第一作者,金年会jinnianhuicom翟鑫教授和类红瑞特聘教授为共同通讯作者。该项研究工作得到了国家自然科学基金面上项目(Nos. 82104003 & 81872751)的资助。
文章DOI: https://doi.org/10.1021/acs.jmedchem.4c02719